(TXT) View Source
       
       # MOTOROLA, INC.
       
          VANGUARD 305
       
          Card Type              Frame relay adapter, Token Ring router  
          Processor              Motorola 68360                          
          Processor Speed        Unidentified                            
          Chip Set               Unidentified                            
          Maximum Onboard Memory 8MB DRAM/2MB Flash RAM                  
          I/O Options            Serial ports (3)                        
          Network Transfer Rate  4Mbps/16Mbps                            
          DSU Transfer Rate      56Kbps                                  
          ISDN Transfer Rate     64Kbps x 2                              
          DSU Protocol           DDS                                     
          ISDN Protocol          Unidentified                            
          Switch Type            Unidentified                            
          Data Bus               External                                
          Topology               Linear Bus/Star                         
          Wiring Type            Unshielded twisted pair                 
                                                                         
                                 Shielded twisted pair                   
          Boot ROM               Not available                           
       
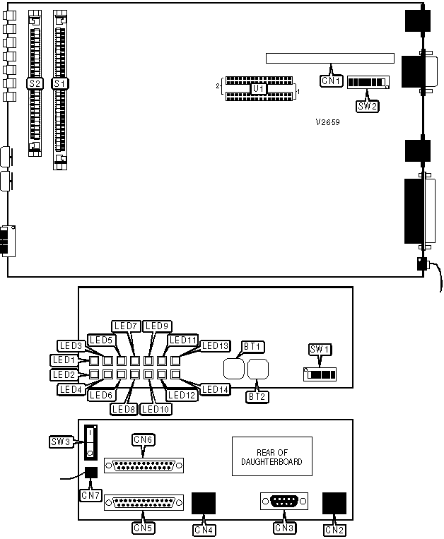
 (IMG) IMG 1
          
       
          +------------------------------------------------------------+
          |                        CONNECTIONS                         |
          |------------------------------------------------------------|
          |       Function        | Label |      Function      | Label |
          |-----------------------+-------+--------------------+-------|
          | Reset button          |  BT1  | CTP connector or   |  CN4  |
          |                       |       | ISDN connector     |       |
          |                       |       | (port 4)           |       |
          |-----------------------+-------+--------------------+-------|
          | Lamp test button      |  BT2  | V.24 serial port   |  CN5  |
          |                       |       | (port 3)           |       |
          |-----------------------+-------+--------------------+-------|
          | Header for            |  CN1  | V.11, V.24, V.35,  |  CN6  |
          | daughtercard          |       | or V.36 serial     |       |
          |                       |       | port (port 2)      |       |
          |-----------------------+-------+--------------------+-------|
          | Unshielded twisted    |  CN2  | 120VAC power       |  CN7  |
          | pair connector        |       |                    |       |
          |-----------------------+-------+--------------------+-------|
          | Shielded twisted pair |  CN3  | Power switch       |  SW3  |
          | connector             |       |                    |       |
          |------------------------------------------------------------|
          |      Note:When LED4 is on, press the lamp test button to   |
          |      reset it.                                             |
          |                                                            |
          |      Port 1 is the daughterboard.                          |
          +------------------------------------------------------------+
       
          +------------------------------------------------------------+
          |                 USER CONFIGURABLE SETTINGS                 |
          |------------------------------------------------------------|
          |                 Setting                 | Label | Position |
          |-----------------------------------------+-------+----------|
          | » |   Port 2 pin 22 used for ring       | SW1/1 |   Off    |
          |   |   indicator                         |       |          |
          |---+-------------------------------------+-------+----------|
          |   |   Port 2 pin 22 used to enter test  | SW1/1 |    On    |
          |   |   mode in DCE mode, ring indicator  |       |          |
          |   |   in DTE mode                       |       |          |
          |---+-------------------------------------+-------+----------|
          | » |   Port 2 pin 25 used for test mode  | SW1/2 |   Off    |
          |   |   indicator                         |       |          |
          |---+-------------------------------------+-------+----------|
          |   |   Port 2 pin 25 used for test mode  | SW1/2 |    On    |
          |   |   indicator for DCE mode, busy out  |       |          |
          |   |   for DTE mode                      |       |          |
          |---+-------------------------------------+-------+----------|
          | » |   Port 3 pin 22 used for ring       | SW1/3 |   Off    |
          |   |   indicator                         |       |          |
          |---+-------------------------------------+-------+----------|
          |   |   Port 3 pin 22 used to enter test  | SW1/3 |    On    |
          |   |   mode in DCE mode, ring indicator  |       |          |
          |   |   in DTE mode                       |       |          |
          |---+-------------------------------------+-------+----------|
          | » |   Port 3 is normal serial port      | SW1/4 |   Off    |
          |---+-------------------------------------+-------+----------|
          |   |   Port 3 is the PAD port (forces    | SW1/4 |    On    |
          |   |   serial configuration to 9600bps,  |       |          |
          |   |   no parity, 8 data bits, 1 stop    |       |          |
          |   |   bit)                              |       |          |
          |---+-------------------------------------+-------+----------|
          | » |   Factory configured - do not alter | SW1/5 |   Off    |
          |---+-------------------------------------+-------+----------|
          | » |   Normal operation                  | SW1/6 |   Off    |
          |---+-------------------------------------+-------+----------|
          |   |   Reset entire configuration to     | SW1/6 |    On    |
          |   |   factory defaults                  |       |          |
          |------------------------------------------------------------|
          |      Note:To use SW1/6, power up the adapter, turn SW1/6   |
          |      on, press the reset button, and turn SW1/6 back off   |
          |      again.                                                |
          +------------------------------------------------------------+
       
          +------------------------------------------------------------+
          |                            DRAM                            |
          |------------------------------------------------------------|
          |      Setting      |     On Board      |         S1         |
          |-------------------+-------------------+--------------------|
          |        4MB        |        4MB        |        None        |
          |-------------------+-------------------+--------------------|
          |        8MB        |        4MB        |    (1) 4MB x 9     |
          +------------------------------------------------------------+
       
          +------------------------------------------------------------+
          |                        PORT 2 TYPE                         |
          |------------------------------------------------------------|
          | Setting  | SW2/1  | SW2/2  | SW2/3 | SW2/4 | SW2/5 | SW2/6 |
          |----------+--------+--------+-------+-------+-------+-------|
          | V.11 DTE |  Off   |  Off   |  Off  |  Off  |  Off  |  On   |
          |----------+--------+--------+-------+-------+-------+-------|
          | V.11 DCE |  Off   |  Off   |  Off  |  Off  |  Off  |  On   |
          |----------+--------+--------+-------+-------+-------+-------|
          | V.24 DTE |   On   |   On   |  On   |  On   |  On   |  Off  |
          |----------+--------+--------+-------+-------+-------+-------|
          | V.24 DCE |   On   |   On   |  On   |  On   |  On   |  Off  |
          |----------+--------+--------+-------+-------+-------+-------|
          | V.35 DTE |  Off   |  Off   |  Off  |  Off  |  Off  |  On   |
          |----------+--------+--------+-------+-------+-------+-------|
          | V.35 DCE |  Off   |  Off   |  Off  |  Off  |  Off  |  On   |
          |----------+--------+--------+-------+-------+-------+-------|
          | V.36 DTE |  Off   |  Off   |  Off  |  Off  |  Off  |  On   |
          |----------+--------+--------+-------+-------+-------+-------|
          | V.36 DCE |  Off   |  Off   |  Off  |  Off  |  Off  |  On   |
          |----------+--------+--------+-------+-------+-------+-------|
          |   DSU    |  Off   |  Off   |  Off  |  Off  |  Off  |  On   |
          +------------------------------------------------------------+
       
          +------------------------------------------------------------+
          |                    PORT 2 TYPE (CON’T)                     |
          |------------------------------------------------------------|
          | Setting  |  SW2/7   |  SW2/8   |            U1             |
          |----------+----------+----------+---------------------------|
          | V.11 DTE |    On    |    On    | V.11 module in position 1 |
          |----------+----------+----------+---------------------------|
          | V.11 DCE |    On    |    On    | V.11 module in position 2 |
          |----------+----------+----------+---------------------------|
          | V.24 DTE |   Off    |   Off    | V.24 module in position 1 |
          |----------+----------+----------+---------------------------|
          | V.24 DCE |   Off    |   Off    | V.24 module in position 2 |
          |----------+----------+----------+---------------------------|
          | V.35 DTE |    On    |    On    | V.35 module in position 1 |
          |----------+----------+----------+---------------------------|
          | V.35 DCE |    On    |    On    | V.35 module in position 2 |
          |----------+----------+----------+---------------------------|
          | V.36 DTE |    On    |    On    | V.36 module in position 1 |
          |----------+----------+----------+---------------------------|
          | V.36 DCE |    On    |    On    | V.36 module in position 2 |
          |----------+----------+----------+---------------------------|
          |   DSU    |    On    |    On    | DSU module in position 1  |
          +------------------------------------------------------------+
       
          +------------------------------------------------------------+
          |           DIAGNOSTIC LED(S) (RESET AND POWER-UP)           |
          |------------------------------------------------------------|
          |   LED1    |   LED3    |             Condition              |
          |-----------+-----------+------------------------------------|
          | Blinking  |    Off    |  Adapter is loading software into  |
          |           |           |        DRAM from flash RAM         |
          |-----------+-----------+------------------------------------|
          |    Off    | Blinking  |  Adapter is performing self-test   |
          |-----------+-----------+------------------------------------|
          |    Off    |    Off    |      Adapter is initializing       |
          |           |           |           configuration            |
          |-----------+-----------+------------------------------------|
          |    On     |    Off    |          Adapter is ready          |
          |-----------+-----------+------------------------------------|
          |    Off    |    On     |          Self-test failed          |
          |------------------------------------------------------------|
          |      Note:On reset or power-up, the LEDs should go         |
          |      through, in order, the first four actions shown       |
          |      above. If the adapter proceeds immediately to the     |
          |      fourth action, the code in the firmware is invalid.   |
          +------------------------------------------------------------+
       
          +------------------------------------------------------------+
          |                     DIAGNOSTIC LED(S)                      |
          |------------------------------------------------------------|
          |  LED  | Color  |  Status  |           Condition            |
          |-------+--------+----------+--------------------------------|
          | LED1  | Green  |    On    |      Software is running       |
          |-------+--------+----------+--------------------------------|
          | LED1  | Green  |   Off    |      Software not running      |
          |-------+--------+----------+--------------------------------|
          | LED1  | Green  | Blinking |   Software is downloading or   |
          |       |        |          |        card is booting         |
          |-------+--------+----------+--------------------------------|
          | LED2  | Green  |    On    |          Power is on           |
          |-------+--------+----------+--------------------------------|
          | LED2  | Green  |   Off    |          Power is off          |
          |-------+--------+----------+--------------------------------|
          | LED3  |  Red   |    On    |          Test failed           |
          |-------+--------+----------+--------------------------------|
          | LED3  |  Red   |   Off    |  No test in progress or test   |
          |       |        |          |             passed             |
          |-------+--------+----------+--------------------------------|
          | LED3  |  Red   | Blinking |        Test in progress        |
          |-------+--------+----------+--------------------------------|
          | LED4  |  Red   |    On    | Processor did not reset timer  |
          |       |        |          |          in set time           |
          |-------+--------+----------+--------------------------------|
          | LED4  |  Red   |   Off    |        Normal operation        |
          |-------+--------+----------+--------------------------------|
          | LED5  | Yellow |    On    |   Card is transmitting MARK    |
          |       |        |          |        signal to port 1        |
          |-------+--------+----------+--------------------------------|
          | LED5  | Yellow |   Off    |   Card is transmitting SPACE   |
          |       |        |          |        signal to port 1        |
          |-------+--------+----------+--------------------------------|
          | LED6  | Yellow |    On    | Card is receiving MARK signal  |
          |       |        |          |          from port 1           |
          |-------+--------+----------+--------------------------------|
          | LED6  | Yellow |   Off    | Card is receiving SPACE signal |
          |       |        |          |          from port 1           |
          |-------+--------+----------+--------------------------------|
          | LED7  | Yellow |    On    |   Card is transmitting MARK    |
          |       |        |          |        signal to port 2        |
          |-------+--------+----------+--------------------------------|
          | LED7  | Yellow |   Off    |   Card is transmitting SPACE   |
          |       |        |          |        signal to port 2        |
          |-------+--------+----------+--------------------------------|
          | LED8  | Yellow |    On    | Card is receiving MARK signal  |
          |       |        |          |          from port 2           |
          |-------+--------+----------+--------------------------------|
          | LED8  | Yellow |   Off    | Card is receiving SPACE signal |
          |       |        |          |          from port 2           |
          |-------+--------+----------+--------------------------------|
          | LED9  | Yellow |    On    |   Card is transmitting MARK    |
          |       |        |          |        signal to port 3        |
          |-------+--------+----------+--------------------------------|
          | LED9  | Yellow |   Off    |   Card is transmitting SPACE   |
          |       |        |          |        signal to port 3        |
          |-------+--------+----------+--------------------------------|
          | LED10 | Yellow |    On    | Card is receiving MARK signal  |
          |       |        |          |          from port 3           |
          |-------+--------+----------+--------------------------------|
          | LED10 | Yellow |   Off    | Card is receiving SPACE signal |
          |       |        |          |          from port 3           |
          |-------+--------+----------+--------------------------------|
          | LED11 | Yellow |    On    |   Card is transmitting MARK    |
          |       |        |          |        signal to port 4        |
          |-------+--------+----------+--------------------------------|
          | LED11 | Yellow |   Off    |   Card is transmitting SPACE   |
          |       |        |          |        signal to port 4        |
          |-------+--------+----------+--------------------------------|
          | LED12 | Yellow |    On    | Card is receiving MARK signal  |
          |       |        |          |          from port 4           |
          |-------+--------+----------+--------------------------------|
          | LED12 | Yellow |   Off    | Card is receiving SPACE signal |
          |       |        |          |          from port 4           |
          |-------+--------+----------+--------------------------------|
          | LED13 | Yellow |    On    |   Card is transmitting MARK    |
          |       |        |          |       signal to network        |
          |-------+--------+----------+--------------------------------|
          | LED13 | Yellow |   Off    |   Card is transmitting SPACE   |
          |       |        |          |       signal to network        |
          |-------+--------+----------+--------------------------------|
          | LED14 | Yellow |    On    | Card is receiving MARK signal  |
          |       |        |          |          from network          |
          |-------+--------+----------+--------------------------------|
          | LED14 | Yellow |   Off    | Card is receiving SPACE signal |
          |       |        |          |          from network          |
          +------------------------------------------------------------+
       
          Card Type         Serial                                       
          I/O Options       Serial port                                  
       
 (IMG) IMG 2
          
       
          +------------------------------------------------------------+
          |                        CONNECTIONS                         |
          |------------------------------------------------------------|
          |      Function      | Label |       Function        | Label |
          |--------------------+-------+-----------------------+-------|
          | V.11 V.24, V.35,   |  CN1  | Header to main board  | CN2B  |
          | V.36, or DSU port  |       | (on both front and    |       |
          |                    |       | back of card)         |       |
          +------------------------------------------------------------+
       
          +------------------------------------------------------------+
          |                 USER CONFIGURABLE SETTINGS                 |
          |------------------------------------------------------------|
          |                Setting                 | Label | Position  |
          |----------------------------------------+-------+-----------|
          | » |   Pin 22 used for ring indicator   |  P22  | Pins 2 &  |
          |   |                                    |       | 3 closed  |
          |---+------------------------------------+-------+-----------|
          |   |   Pin 22 used to enter test mode   |  P22  | Pins 1 &  |
          |   |   in DCE mode, ring indicator in   |       | 2 closed  |
          |   |   DTE mode                         |       |           |
          |---+------------------------------------+-------+-----------|
          | » |   Pin 25 used for test mode        |  P25  | Pins 1 &  |
          |   |   indicator                        |       | 2 closed  |
          |---+------------------------------------+-------+-----------|
          |   |   Pin 25 used for test mode        |  P25  | Pins 2 &  |
          |   |   indicator for DCE mode, busy out |       | 3 closed  |
          |   |   for DTE mode                     |       |           |
          +------------------------------------------------------------+
       
          +------------------------------------------------------------+
          |                      SERIAL PORT TYPE                      |
          |------------------------------------------------------------|
          | Setting  | SW1/1  | SW1/2  | SW1/3 | SW1/4 | SW1/5 | SW1/6 |
          |----------+--------+--------+-------+-------+-------+-------|
          | V.11 DTE |  Off   |  Off   |  Off  |  Off  |  Off  |  On   |
          |----------+--------+--------+-------+-------+-------+-------|
          | V.11 DCE |  Off   |  Off   |  Off  |  Off  |  Off  |  On   |
          |----------+--------+--------+-------+-------+-------+-------|
          | V.24 DTE |   On   |   On   |  On   |  On   |  On   |  Off  |
          |----------+--------+--------+-------+-------+-------+-------|
          | V.24 DCE |   On   |   On   |  On   |  On   |  On   |  Off  |
          |----------+--------+--------+-------+-------+-------+-------|
          | V.35 DTE |  Off   |  Off   |  Off  |  Off  |  Off  |  On   |
          |----------+--------+--------+-------+-------+-------+-------|
          | V.35 DCE |  Off   |  Off   |  Off  |  Off  |  Off  |  On   |
          |----------+--------+--------+-------+-------+-------+-------|
          | V.36 DTE |  Off   |  Off   |  Off  |  Off  |  Off  |  On   |
          |----------+--------+--------+-------+-------+-------+-------|
          | V.36 DCE |  Off   |  Off   |  Off  |  Off  |  Off  |  On   |
          |----------+--------+--------+-------+-------+-------+-------|
          |   DSU    |  Off   |  Off   |  Off  |  Off  |  Off  |  On   |
          +------------------------------------------------------------+
       
          +------------------------------------------------------------+
          |                  SERIAL PORT TYPE (CON’T)                  |
          |------------------------------------------------------------|
          | Setting  |  SW1/7   |  SW1/8   |            U1             |
          |----------+----------+----------+---------------------------|
          | V.11 DTE |    On    |    On    | V.11 module in position 1 |
          |----------+----------+----------+---------------------------|
          | V.11 DCE |    On    |    On    | V.11 module in position 2 |
          |----------+----------+----------+---------------------------|
          | V.24 DTE |   Off    |   Off    | V.24 module in position 1 |
          |----------+----------+----------+---------------------------|
          | V.24 DCE |   Off    |   Off    | V.24 module in position 2 |
          |----------+----------+----------+---------------------------|
          | V.35 DTE |    On    |    On    | V.35 module in position 1 |
          |----------+----------+----------+---------------------------|
          | V.35 DCE |    On    |    On    | V.35 module in position 2 |
          |----------+----------+----------+---------------------------|
          | V.36 DTE |    On    |    On    | V.36 module in position 1 |
          |----------+----------+----------+---------------------------|
          | V.36 DCE |    On    |    On    | V.36 module in position 2 |
          |----------+----------+----------+---------------------------|
          |   DSU    |    On    |    On    | DSU module in position 1  |
          +------------------------------------------------------------+
       
          Card Type          ISDN TA                                     
          ISDN Transfer Rate 64Kbps x 2                                  
          ISDN Protocol      Unidentified                                
          Switch Type        Unidentified                                
       
 (IMG) IMG 3
          
       
          +------------------------------------------------------------+
          |                        CONNECTIONS                         |
          |------------------------------------------------------------|
          |         Function          | Label  |   Function   | Label  |
          |---------------------------+--------+--------------+--------|
          | Line in/out               |  CN1   | Line in/out  |  CN3   |
          |---------------------------+--------+--------------+--------|
          | Header to main board (on  |  CN2B  |              |        |
          | both front and back of    |        |              |        |
          | card)                     |        |              |        |
          |------------------------------------------------------------|
          |      Note:Two connectors are provided so the user can      |
          |      daisy-chain devices on the S/T bus.                   |
          +------------------------------------------------------------+
       
          +------------------------------------------------------------+
          |                 USER CONFIGURABLE SETTINGS                 |
          |------------------------------------------------------------|
          |                Setting                 | Label | Position  |
          |----------------------------------------+-------+-----------|
          | » | S/T bus not terminated             |  SW1  |    Off    |
          |---+------------------------------------+-------+-----------|
          |   | S/T bus terminated                 |  SW1  |    On     |
          +------------------------------------------------------------+
       
          Card Type          ISDN TA                                     
          ISDN Transfer Rate 64Kbps x 2                                  
          ISDN Protocol      Unidentified                                
          Switch Type        Unidentified                                
       
 (IMG) IMG 4
          
       
          +------------------------------------------------------------+
          |                        CONNECTIONS                         |
          |------------------------------------------------------------|
          | Function | Label |            Function             | Label |
          |----------+-------+---------------------------------+-------|
          | Line out |  CN1  | Header to main board (on both   | CN2B  |
          |          |       | front and back of card)         |       |
          +------------------------------------------------------------+
       
          VANGUARD 305 (DSU DAUGHTERCARD)
       
          Card Type           DDS DSU                                    
          DSU Transfer Rate   56Kbps                                     
          Modulation Protocol Unidentified                               
       
 (IMG) IMG 5
          
       
          +------------------------------------------------------------+
          |                        CONNECTIONS                         |
          |------------------------------------------------------------|
          | Function | Label |            Function             | Label |
          |----------+-------+---------------------------------+-------|
          | Line out |  CN1  | Header to main board (on both   | CN2B  |
          |          |       | front and back of card)         |       |
          +------------------------------------------------------------+