(TXT) View Source
       
       # NEC TECHNOLOGIES, INC.
       
          CDR-401
       
          Device Type       External CD-ROM                              
          Interface         SCSI-2                                       
          Spin Rate         3x                                           
          Formats Supported High Sierra Group, Macintosh HFS, Single &   
          Read              Multi-session Kodak Photo CD, CD-I (FMV),    
                            Video CD Playback, CD-XA (Mode 2, Form 1 &   
                            2)                                           
          View              Top                                          
       
 (IMG) IMG 1
          
       
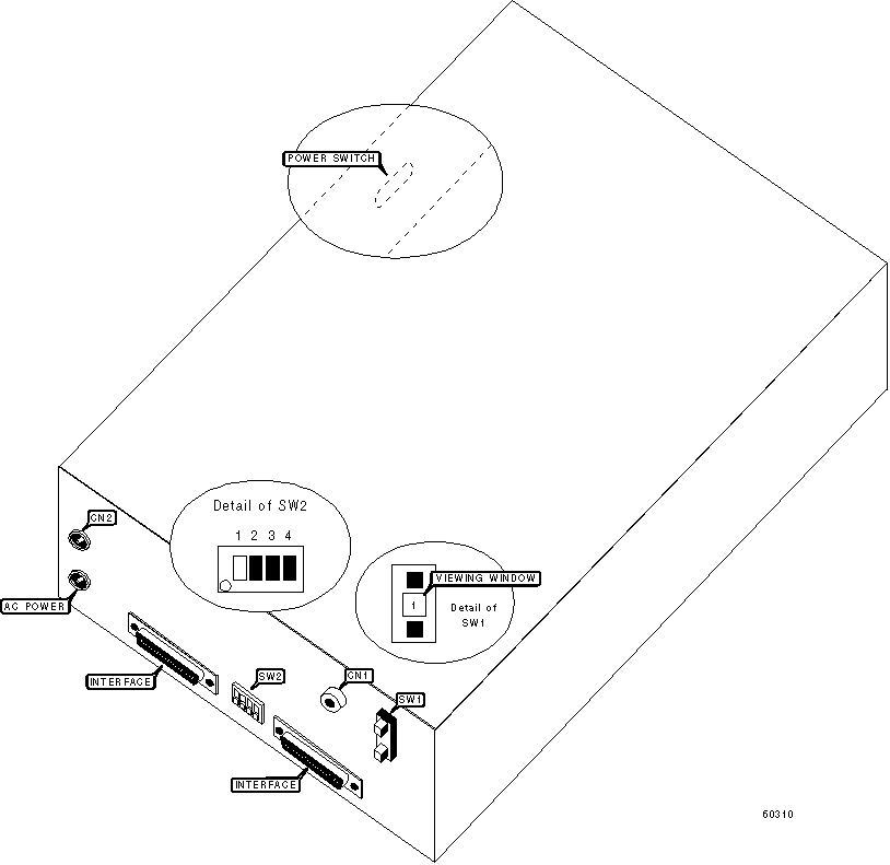
          +------------------------------------------------------------+
          |                        CONNECTIONS                         |
          |------------------------------------------------------------|
          |     Function      | Label |        Function        | Label |
          |-------------------+-------+------------------------+-------|
          | Digital Audio out |  CN1  | Battery charger        |  CN2  |
          | connector         |       | connector (DC power)   |       |
          +------------------------------------------------------------+
       
          +------------------------------------------------------------+
          |                 USER CONFIGURABLE SETTINGS                 |
          |------------------------------------------------------------|
          |                 Setting                 | Label | Position |
          |-----------------------------------------+-------+----------|
          | » | Factory configured - do not alter   | SW2/1 |   Off    |
          |---+-------------------------------------+-------+----------|
          | » | Termination enabled                 | SW2/2 |    On    |
          |---+-------------------------------------+-------+----------|
          |   | Termination disabled                | SW2/2 |   Off    |
          |---+-------------------------------------+-------+----------|
          | » | Factory configured - do not alter   | SW2/3 |   Off    |
          |---+-------------------------------------+-------+----------|
          | » | Factory configured - do not alter   | SW2/4 |    On    |
          |   | (Text Field)                        |       |          |
          +------------------------------------------------------------+
       
          +------------------------------------------------------------+
          |                      DRIVE SELECT ID                       |
          |------------------------------------------------------------|
          | Note: SCSI ID is selected by activating SW1 until the      |
          | desired number is displayed in the viewing window.         |
          +------------------------------------------------------------+