(TXT) View Source
       
       # QUANTUM CORPORATION
       
          DLT 7000 (EXTERNAL VER. 1)
       
          Device Type             External Tape Drive                    
          Interface               SCSI-2 Fast/Wide                       
          Format                  DLT                                    
          Sustained Transfer Rate 5.0  MBPS                              
                                                                         
       
          Size                    9.0 in (h) x 4.8 in. (w)               
          View                    Top                                    
       
 (IMG) IMG 1
          
       
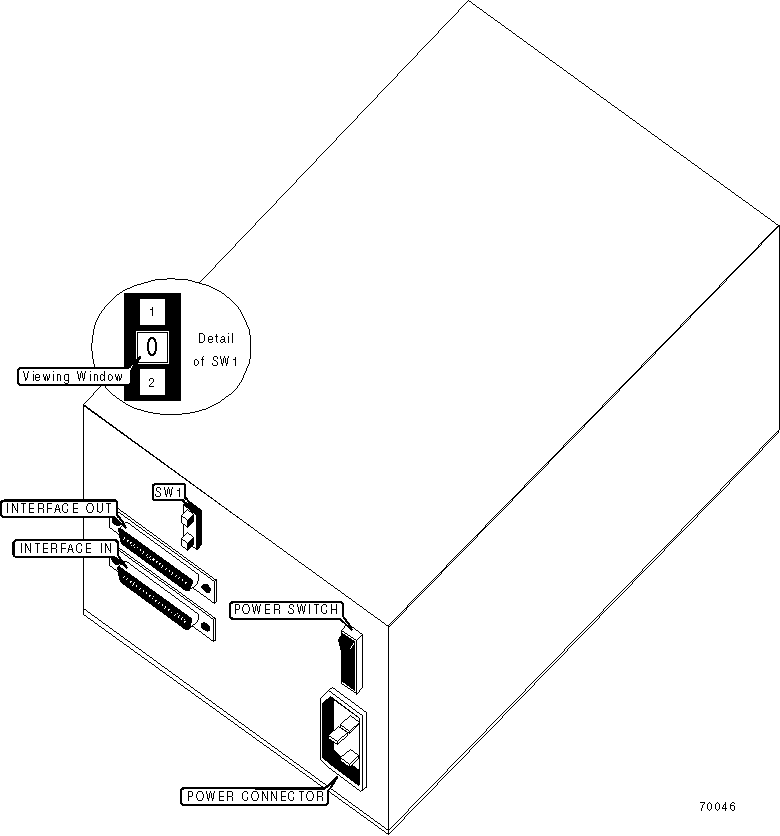
          +------------------------------------------------------------+
          |                      DRIVE SELECT ID                       |
          |------------------------------------------------------------|
          | Note: Drive IDs are selected via SW1. Use buttons 1 or 2   |
          | to select a higher or lower SCSI ID. The current ID        |
          | selection will appear in the viewing window.               |
          +------------------------------------------------------------+
       
          +------------------------------------------------------------+
          |              MANUFACTURERS RECOMMENDED MEDIA               |
          |------------------------------------------------------------|
          |      Tape      |     Capacity Without      | Capacity With |
          |                |        Compression        |  Compression  |
          |----------------+---------------------------+---------------|
          |  DLT tape IV   |           35GB            |     70GB      |
          |    1778ft.     |                           |               |
          |----------------+---------------------------+---------------|
          | DLT tape IIIxt |           15GB            |     30GB      |
          |      1778      |                           |               |
          |----------------+---------------------------+---------------|
          |  DLT tape III  |           10GB            |     20GB      |
          +------------------------------------------------------------+
       
 (IMG) IMG 2
          
       
          +------------------------------------------------------------+
          |                     DIAGNOSTIC LED(S)                      |
          |------------------------------------------------------------|
          |    LED    | Color  |     Status     |      Condition       |
          |-----------+--------+----------------+----------------------|
          |   Write   | Orange |       On       |     Cartridge is     |
          |  Protect  |        |                |   write-protected.   |
          |-----------+--------+----------------+----------------------|
          |   Write   | Orange |      Off       |     Cartridge is     |
          |  Protect  |        |                |    write-enabled.    |
          |-----------+--------+----------------+----------------------|
          |  Tape In  | Yellow |    Blinking    | Cartridge is loaded  |
          |    Use    |        |                | and tape is moving.  |
          |-----------+--------+----------------+----------------------|
          |  Tape In  | Yellow |       On       | Cartridge is loaded  |
          |    Use    |        |                |  and ready for use.  |
          |-----------+--------+----------------+----------------------|
          |    Use    | Yellow |       On       | Drive head requires  |
          | Cleaning  |        |                | cleaning, or tape is |
          |   Tape    |        |                |         bad.         |
          |-----------+--------+----------------+----------------------|
          |    Use    | Yellow |   Remains on   |     Cleaning tap     |
          | Cleaning  |        | after cleaning |  attempted to clean  |
          |   Tape    |        | tape unloaded  |   drive head, tape   |
          |           |        |                |  expired, cleaning   |
          |           |        |                |    not performed.    |
          |-----------+--------+----------------+----------------------|
          |    Use    | Yellow | Turns on when  |     Problem data     |
          | Cleaning  |        | data cartridge |  cartridge. Attempt  |
          |   Tape    |        |  loaded after  | different cartridge. |
          |           |        |    cleaning    |                      |
          |-----------+--------+----------------+----------------------|
          |    Use    | Yellow |      Off       |  Cleaning complete,  |
          | Cleaning  |        |                |     or cleaning      |
          |   Tape    |        |                |     unnecessary.     |
          |-----------+--------+----------------+----------------------|
          |  Operate  | Green  |       On       |   Okay to operate    |
          |  Handle   |        |                |      cartridge       |
          |           |        |                |    insert/release    |
          |           |        |                |        handle        |
          |-----------+--------+----------------+----------------------|
          |  Operate  | Green  |      Off       |    Do not operate    |
          |  Handle   |        |                |      cartridge       |
          |           |        |                |    insert/release    |
          |           |        |                |        handle        |
          |-----------+--------+----------------+----------------------|
          |    2.6    | Yellow |       On       |  Indicates tape is   |
          |           |        |                |  recorded in 2.6GB   |
          |           |        |                |       format.        |
          |-----------+--------+----------------+----------------------|
          |    2.6    | Yellow |    Blinking    |  Indicates tape is   |
          |           |        |                | recorded in another  |
          |           |        |                | density selected for |
          |           |        |                |  a write from BOT.   |
          |-----------+--------+----------------+----------------------|
          |    6.0    | Yellow |       On       |  Indicates tape is   |
          |           |        |                |  recorded in 6.0GB   |
          |           |        |                |       format.        |
          |-----------+--------+----------------+----------------------|
          |    6.0    | Yellow |    Blinking    |  Indicates tape is   |
          |           |        |                | recorded in another  |
          |           |        |                | density selected for |
          |           |        |                |  a write from BOT.   |
          |-----------+--------+----------------+----------------------|
          | 10.0/15.0 | Yellow |       On       |  Indicates tape is   |
          |           |        |                |  recorded in 10.0GB  |
          |           |        |                | format if DLTâ„¢ tape  |
          |           |        |                |     III is used.     |
          |           |        |                |  Indicates tape is   |
          |           |        |                |  recorded in 15.0GB  |
          |           |        |                | format if DLTâ„¢ tape  |
          |           |        |                |    IIIxt is used.    |
          +------------------------------------------------------------+
       
          +------------------------------------------------------------+
          |                DIAGNOSTIC LED(S) CONTINUED                 |
          |------------------------------------------------------------|
          |     LED     |  Color   |  Status   |       Condition       |
          |-------------+----------+-----------+-----------------------|
          |  10.0/15.0  |  Yellow  | Blinking  |   Indicates tape is   |
          |             |          |           |  recorded in another  |
          |             |          |           | density selected for  |
          |             |          |           |   a write from BOT.   |
          |-------------+----------+-----------+-----------------------|
          |    20.0     |  Yellow  |    On     |   Indicates tape is   |
          |             |          |           |  recorded in 20.0GB   |
          |             |          |           |        format.        |
          |-------------+----------+-----------+-----------------------|
          |    20.0     |  Yellow  | Blinking  |   Indicates tape is   |
          |             |          |           |  recorded in another  |
          |             |          |           | density selected for  |
          |             |          |           |   a write from BOT.   |
          |-------------+----------+-----------+-----------------------|
          |    35.0     |  Yellow  |    On     |   Indicates tape is   |
          |             |          |           |  recorded in 35.0GB   |
          |             |          |           |        format.        |
          |-------------+----------+-----------+-----------------------|
          |    35.0     |  Yellow  | Blinking  |   Indicates tape is   |
          |             |          |           |  recorded in another  |
          |             |          |           | density selected for  |
          |             |          |           |   a write from BOT.   |
          |-------------+----------+-----------+-----------------------|
          |  Compress   |  Yellow  |    On     |   Compression mode    |
          |             |          |           | enabled (10.0, 15.0,  |
          |             |          |           | and 35.0GB densities  |
          |             |          |           |        only).         |
          |-------------+----------+-----------+-----------------------|
          |  Compress   |  Yellow  |    Off    |   Compression mode    |
          |             |          |           |       disabled.       |
          |-------------+----------+-----------+-----------------------|
          |   Density   |  Yellow  |    On     |  Density from front   |
          |  Override   |          |           |    panel selected.    |
          |             |          |           |     Density to be     |
          |             |          |           | selected by the host  |
          |             |          |           |     (automatic).      |
          |-------------+----------+-----------+-----------------------|
          |   Density   |  Yellow  |    Off    |  You are in density   |
          |  Override   |          |           |    selection mode.    |
          |------------------------------------------------------------|
          | Note: All four right side or all seven left side           |
          | indicators 'On' designates that the Power-on self-test     |
          | (POST) is starting. All four right side or all seven left  |
          | side indicators 'Blinking' designates that an error has    |
          | occurred in the POST; clear the error by pressing the      |
          | unload button, or turn drive power off and then on again.  |
          | If error remains service is required.                      |
          +------------------------------------------------------------+