(TXT) View Source
       
       # EXABYTE CORPORATION
       
          ELIANT 820 (EXTERNAL)
       
          Device Type    Tape Drive                                      
          Interface      SCSI                                            
          Format         DDS                                             
          Sustained      1MBPS (compression disabled) / 2MBPS            
          Transfer Rate  (compression enabled)                           
          Size           5.25 in. half height                            
          View           Top                                             
       
 (IMG) IMG 1
          
       
          +------------------------------------------------------------+
          |                        CONNECTIONS                         |
          |------------------------------------------------------------|
          |                    Function                     |  Label   |
          |-------------------------------------------------+----------|
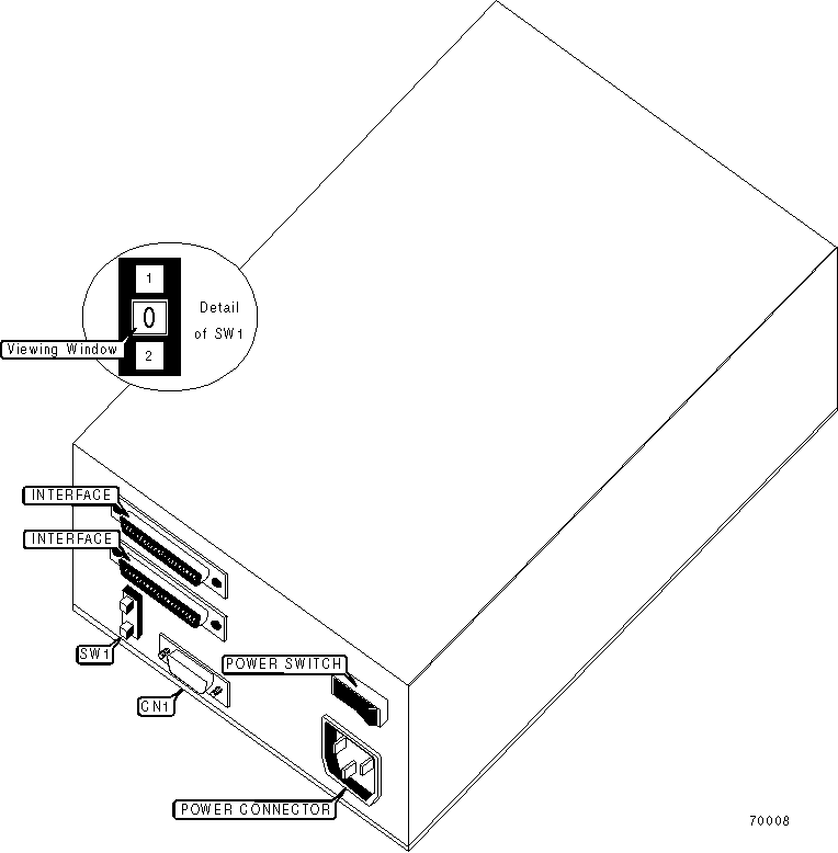
          | Monitor connector (exact function unidentified) |   CN1    |
          +------------------------------------------------------------+
       
          +------------------------------------------------------------+
          |                      DRIVE SELECT ID                       |
          |------------------------------------------------------------|
          | Note: SCSI ID is selected by activating SW1 until the      |
          | desired number is displayed in the viewing window.         |
          +------------------------------------------------------------+
       
          +------------------------------------------------------------+
          |              MANUFACTURERS RECOMMENDED MEDIA               |
          |------------------------------------------------------------|
          |    Tape     | Capacity Without Compression | Capacity With |
          |             |                              |  Compression  |
          |-------------+------------------------------+---------------|
          | EXATAPE 8mm |            7.0GB             |    14.0GB     |
          |   160mXL    |                              |               |
          +------------------------------------------------------------+
       
 (IMG) IMG 2
          
       
          +------------------------------------------------------------+
          |                     DIAGNOSTIC LED(S)                      |
          |------------------------------------------------------------|
          |   LED1   |   LED2    |    LED3    |       Condition        |
          | (Amber)  |  (Green)  |  (Green)   |                        |
          |----------+-----------+------------+------------------------|
          |    On    |    On     |     On     |   Power-on self-test   |
          |----------+-----------+------------+------------------------|
          |   Fast   | Irregular |    Off     |   Power-on self-test   |
          |  flash   |   flash   |            |        failure         |
          |----------+-----------+------------+------------------------|
          |   Off    | Irregular |    Off     |  Drive ready (no tape  |
          |          |   flash   |            |        loaded)         |
          |----------+-----------+------------+------------------------|
          |   Off    | Irregular |     On     |   Drive ready (tape    |
          |          |   flash   |            |        loaded)         |
          |----------+-----------+------------+------------------------|
          |   Off    | Irregular | Slow flash |   Normal tape motion   |
          |          |   flash   |            |                        |
          |----------+-----------+------------+------------------------|
          |   Off    | Irregular | Fast flash | High speed tape motion |
          |          |   flash   |            |                        |
          |----------+-----------+------------+------------------------|
          |    On    | Irregular |     On     |     SCSI bus reset     |
          |          |   flash   |            |                        |
          |----------+-----------+------------+------------------------|
          |   Slow   |    N/A    |    Off     |      Drive error       |
          |  flash   |           |            |                        |
          |----------+-----------+------------+------------------------|
          |   Fast   |    N/A    | Fast flash |   Cleaning required    |
          |  flash   |           |            |                        |
          |----------+-----------+------------+------------------------|
          |   Off    | Irregular | Slow flash |  Cleaning in progress  |
          |          |   flash   |            |                        |
          +------------------------------------------------------------+
       
          +------------------------------------------------------------+
          |                DIAGNOSTIC LED(S) CONTINUED                 |
          |------------------------------------------------------------|
          | LED  |    Color     | Status |          Condition          |
          |------+--------------+--------+-----------------------------|
          | LED4 | Unidentified |   On   |   Power to drive enabled    |
          |------+--------------+--------+-----------------------------|
          | LED4 | Unidentified |  Off   |   Power to drive disabled   |
          +------------------------------------------------------------+
       
          +------------------------------------------------------------+
          |               MISCELLANEOUS TECHNICAL NOTES                |
          |------------------------------------------------------------|
          | Exact location of terminating resistors is unidentified.   |
          +------------------------------------------------------------+