(TXT) View Source
       
       # REPLY CORPORATION
       
          POWERBOARD 25-286, PS/2 MODEL 25
       
          Processor    CX486DX2/80486DX2/80486DX4                        
          Processor    50(internal)/66(internal)/100(internal)MHz        
          Speed        
          Chip Set     Unidentified                                      
          Max. Onboard 32MB                                              
          DRAM         
          Cache        None                                              
          BIOS         Reply                                             
          Dimensions   330mm x 218mm                                     
          I/O Options  PS/2 mouse port, parallel port, serial port,      
                       floppy drive interface, IDE interface, VGA        
                       interface, riser slot                             
          NPU Options  None                                              
       
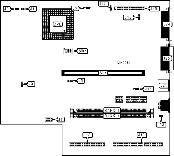
 (IMG) IMG 1
          
       
          +------------------------------------------------------------+
          |                        CONNECTIONS                         |
          |------------------------------------------------------------|
          | Purpose           | Location | Purpose          | Location |
          |-------------------+----------+------------------+----------|
          | VGA interface     |    J4    | PS/2 mouse port  |   J21    |
          |-------------------+----------+------------------+----------|
          | Drive power       |    J5    | Headphone        |   J23    |
          | connector         |          | connector        |          |
          |-------------------+----------+------------------+----------|
          | External battery  |    J6    | Parallel port    |   J24    |
          |-------------------+----------+------------------+----------|
          | IDE interface     |   J13    | Serial port      |   J25    |
          |-------------------+----------+------------------+----------|
          | Floppy drive      |   J15    | Riser Card       |   SL1    |
          | interface         |          |                  |          |
          |-------------------+----------+------------------+----------|
          | ST-506/412        |   J19    |                  |          |
          | interface         |          |                  |          |
          +------------------------------------------------------------+
       
          +------------------------------------------------------------+
          |                 USER CONFIGURABLE SETTINGS                 |
          |------------------------------------------------------------|
          |               Function               | Jumper |  Position  |
          |--------------------------------------+--------+------------|
          | » | VGA IRQ enabled                  |   J3   | pins 1 & 2 |
          |   |                                  |        |   closed   |
          |---+----------------------------------+--------+------------|
          |   | VGA IRQ disabled                 |   J3   | pins 2 & 3 |
          |   |                                  |        |   closed   |
          |---+----------------------------------+--------+------------|
          | » | Floppy drive cable select type A |  J12   | pins 2 & 3 |
          |   |                                  |        |   closed   |
          |---+----------------------------------+--------+------------|
          |   | Floppy drive cable select type B |  J12   | pins 1 & 2 |
          |   |                                  |        |   closed   |
          |---+----------------------------------+--------+------------|
          | » | IRQ5 enabled                     |  J17   | pins 1 & 2 |
          |   |                                  |        |   closed   |
          |---+----------------------------------+--------+------------|
          |   | IRQ5 disabled                    |  J17   | pins 2 & 3 |
          |   |                                  |        |   closed   |
          |---+----------------------------------+--------+------------|
          | » | CMOS memory normal operation     |  J18   | pins 1 & 2 |
          |   |                                  |        |   closed   |
          |---+----------------------------------+--------+------------|
          |   | CMOS memory clear                |  J18   | pins 2 & 3 |
          |   |                                  |        |   closed   |
          +------------------------------------------------------------+
       
          +------------------------------------------------------------+
          |                     DRAM CONFIGURATION                     |
          |------------------------------------------------------------|
          |       Size       |       Bank 0       |       Bank 1       |
          |------------------+--------------------+--------------------|
          |       1MB        |   (1) 256K x 36    |        NONE        |
          |------------------+--------------------+--------------------|
          |       2MB        |   (1) 256K x 36    |   (1) 256K x 36    |
          |------------------+--------------------+--------------------|
          |       4MB        |    (1) 1M x 36     |        NONE        |
          |------------------+--------------------+--------------------|
          |       5MB        |    (1) 1M x 36     |   (1) 256K x 36    |
          |------------------+--------------------+--------------------|
          |       8MB        |    (1) 1M x 36     |    (1) 1M x 36     |
          |------------------+--------------------+--------------------|
          |       16MB       |    (1) 4M x 36     |        NONE        |
          |------------------+--------------------+--------------------|
          |       17MB       |   (1) 256K x 36    |    (1) 4M x 36     |
          |------------------+--------------------+--------------------|
          |       17MB       |    (1) 4M x 36     |   (1) 256K x 36    |
          |------------------+--------------------+--------------------|
          |       20MB       |    (1) 1M x 36     |    (1) 4M x 36     |
          |------------------+--------------------+--------------------|
          |       20MB       |    (1) 4M x 36     |    (1) 1M x 36     |
          |------------------+--------------------+--------------------|
          |       32MB       |    (1) 4M x 36     |    (1) 4M x 36     |
          +------------------------------------------------------------+
       
          +------------------------------------------------------------+
          |                   CPU TYPE CONFIGURATION                   |
          |------------------------------------------------------------|
          |        Type        |        J1         |        J2         |
          |--------------------+-------------------+-------------------|
          |      CX486DX2      |      Closed       |       Open        |
          |--------------------+-------------------+-------------------|
          |      80486DX2      |       Open        |      Closed       |
          |--------------------+-------------------+-------------------|
          |      80486DX4      |       Open        |      Closed       |
          +------------------------------------------------------------+
       
          +------------------------------------------------------------+
          |                  CPU SPEED CONFIGURATION                   |
          |------------------------------------------------------------|
          |     Speed     |    SW1/1     |    SW1/2     |    SW1/3     |
          |---------------+--------------+--------------+--------------|
          |    50iMHz     |     Off      |     Off      |      On      |
          |---------------+--------------+--------------+--------------|
          |    66iMHz     |      On      |      On      |     Off      |
          |---------------+--------------+--------------+--------------|
          |    100iMHz    |      On      |      On      |     Off      |
          +------------------------------------------------------------+