(TXT) View Source
       
       # PHILIPS CONSUMER ELECTRONICS, CO.
       
          HEADSTART SERIES 300 CD
       
          Processor    80286 (exact location unknown)                    
          Processor    8/12MHz                                           
          Speed        
          Chip Set     Unidentified                                      
          Max. Onboard None                                              
          DRAM         
          Cache        None                                              
          BIOS         Unidentified                                      
          Dimensions   218mm x 330mm                                     
          I/O Options  bus mouse port, floppy drive interface, game      
                       port, IDE interface, SCSI connector, parallel     
                       port, PS/2 mouse port, serial port, VGA port      
          NPU Options  80287                                             
       
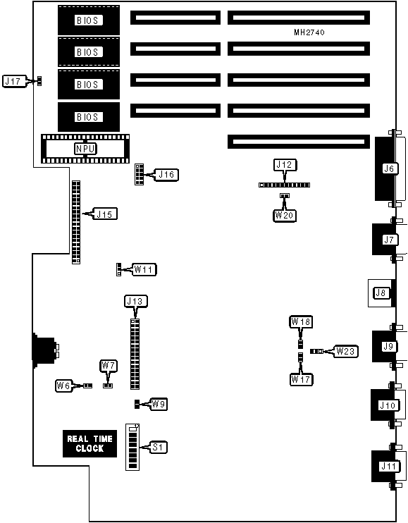
 (IMG) IMG 1
          
       
          +------------------------------------------------------------+
          |                        CONNECTIONS                         |
          |------------------------------------------------------------|
          | Purpose         | Location | Purpose            | Location |
          |-----------------+----------+--------------------+----------|
          | Parallel port   |    J6    | Power connector    |   J12    |
          |-----------------+----------+--------------------+----------|
          | Serial port     |    J7    | Floppy drive       |   J13    |
          |                 |          | interface          |          |
          |-----------------+----------+--------------------+----------|
          | Bus mouse port  |    J8    | Embedded IDE       |   J15    |
          |                 |          | interface          |          |
          |-----------------+----------+--------------------+----------|
          | Game port       |    J9    | Floppy/IDE power   |   J16    |
          |                 |          | connector          |          |
          |-----------------+----------+--------------------+----------|
          | EGA/TTL port    |   J10    | Reset switch       |   J17    |
          |-----------------+----------+--------------------+----------|
          | VGA/Analog port |   J11    |                    |          |
          +------------------------------------------------------------+
       
          +------------------------------------------------------------+
          |                 USER CONFIGURABLE SETTINGS                 |
          |------------------------------------------------------------|
          |           Function            | Jumper/Switch |  Position  |
          |-------------------------------+---------------+------------|
          | » | Factory configured - do   |     S1/5      |    N/A     |
          |   | not alter                 |               |            |
          |---+---------------------------+---------------+------------|
          | » | On-board floppy disabled  |     S1/8      |   Closed   |
          |---+---------------------------+---------------+------------|
          |   | On-board floppy enabled   |     S1/8      |    Open    |
          |---+---------------------------+---------------+------------|
          | » | Video mode normal         |      W7       |    Open    |
          |---+---------------------------+---------------+------------|
          |   | Video mode slow           |      W7       |   Closed   |
          |---+---------------------------+---------------+------------|
          | » | I/O half speed enabled    |      W11      |    Open    |
          |---+---------------------------+---------------+------------|
          |   | I/O half speed disabled   |      W11      | pins 1 & 2 |
          |   | on 12.5 MHz, enabled on   |               |   closed   |
          |   | 8MHz                      |               |            |
          |---+---------------------------+---------------+------------|
          |   | I/O half speed disabled   |      W11      | pins 2 & 3 |
          |   |                           |               |   closed   |
          |---+---------------------------+---------------+------------|
          | » | RAM delay line external   |      W17      |   Closed   |
          |---+---------------------------+---------------+------------|
          |   | RAM delay line internal   |      W17      |    Open    |
          |---+---------------------------+---------------+------------|
          | » | Port IECH-IEFH access     |      W18      |    Open    |
          |   | enabled                   |               |            |
          |---+---------------------------+---------------+------------|
          |   | Port IECH-IEFH access     |      W18      |   Closed   |
          |   | disabled                  |               |            |
          |---+---------------------------+---------------+------------|
          | » | CPU speed normal          |      W20      |    Open    |
          |---+---------------------------+---------------+------------|
          |   | CPU speed half            |      W20      |   Closed   |
          |---+---------------------------+---------------+------------|
          | » | Factory configured - do   |      W23      | pins 2 & 3 |
          |   | not alter                 |               |   closed   |
          +------------------------------------------------------------+
       
          +------------------------------------------------------------+
          |                   MONITOR CONFIGURATION                    |
          |------------------------------------------------------------|
          |  Size  |  S1/1  |  S1/2  | S1/3 |  S1/4  |  S1/6  |  S1/7  |
          |--------+--------+--------+------+--------+--------+--------|
          |  MDA   | Closed | Closed | Open | Closed | Closed |  Open  |
          |--------+--------+--------+------+--------+--------+--------|
          |  CGA   |  Open  | Closed | Open | Closed | Closed | Closed |
          |--------+--------+--------+------+--------+--------+--------|
          |  EGA   | Closed |  Open  | Open | Closed | Closed |  Open  |
          |--------+--------+--------+------+--------+--------+--------|
          |  TTL   |  Open  |  Open  | Open | Closed | Closed |  Open  |
          |--------+--------+--------+------+--------+--------+--------|
          | Analog |  Open  | Closed | Open |  Open  | Closed |  Open  |
          |--------+--------+--------+------+--------+--------+--------|
          |  PS2   | Closed | Closed | Open |  Open  | Closed |  Open  |
          +------------------------------------------------------------+
       
          +------------------------------------------------------------+
          |              MANUFACTURING MODE CONFIGURATION              |
          |------------------------------------------------------------|
          |       Select       |        W6         |        W9         |
          |--------------------+-------------------+-------------------|
          |      Enabled       |      Closed       |      Closed       |
          |--------------------+-------------------+-------------------|
          |      Disabled      |       Open        |       Open        |
          +------------------------------------------------------------+